Wednesday, March 18, 2026
•
29 Ramadan 1447
Athan
Iqamah
Fajr
4:28
4:48
Shuruq
6:05
--
Dhuhr
12:14
13:30
Asr
15:26
16:45
Maghrib
18:14
18:19
Isha
19:34
19:45
Home
Prayer Times
About Us
News
School
MWSS
Donations
Orphanage Projects
Media
Info
Policies
Events
Hall Hire
Islamic & Civil Marriages
Matchmaking
Contact Us
Gardens of Peace
Burial Fees & Quran Disposal
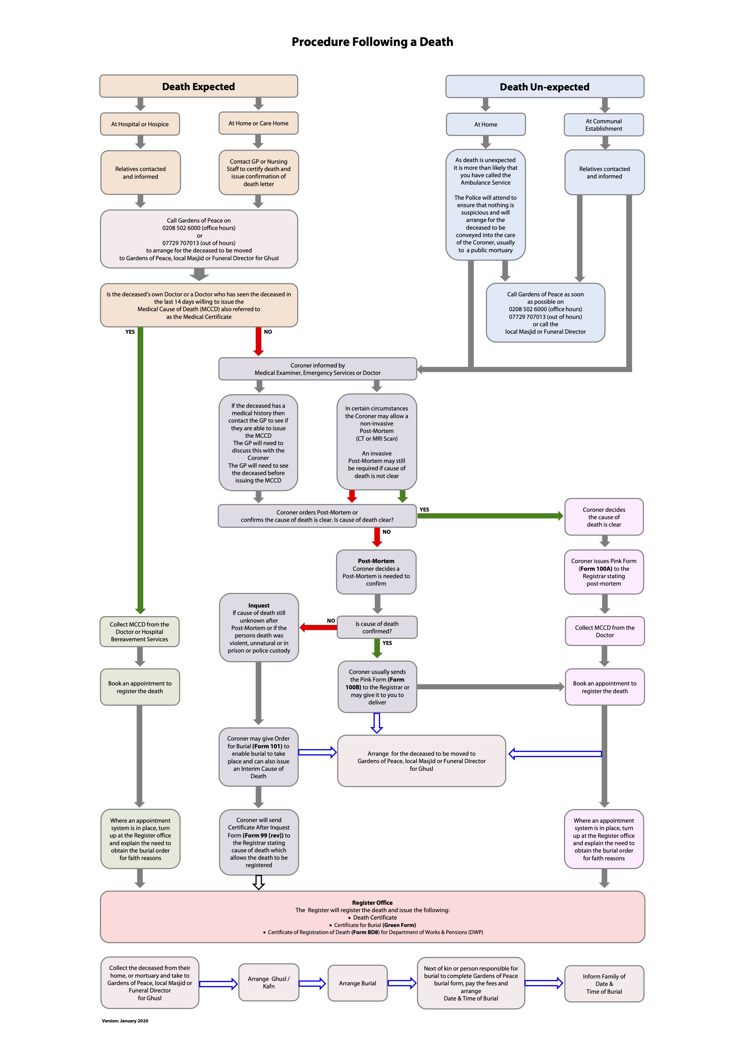
Procedure Following Death - Flow
Download Here